教师资格证
幼儿教师资格证
小学教师资格证
中学教师资格证
教资报名
报名条件
报名时间
考试时间
成绩查询
资格认定
面试公告
面试报名
面试考试
面试成绩
历年真题
普通话
备考资料
干货笔记
面试技巧
大牛教育
师资团队
学员风采
大牛优势
资质证书
热门证书
入学流程
位置:
首页
>
面试公告
>
面试报名
25上半年教师资格证面试报名什么时候开始?
面试报名 / 2025-02-10
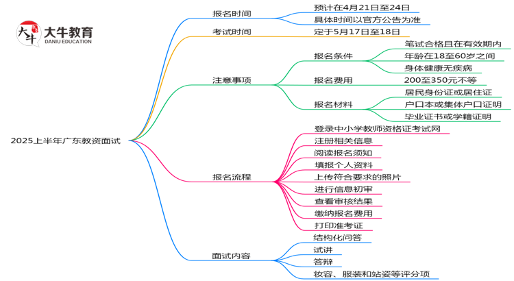
2025上半年教师资格证面试的报名时间和安排已经引起了许多考生的关注。根据最新的考试公告,以下是关于面试的详细信息,帮助考生们做好充分准备。
详细内容>
上半年教资面试报名的时间是多少?报名条件是?
面试报名 / 2025-02-10
上半年教资面试的时间安排已经公布,考生们需要提前做好准备,以确保顺利参加面试。以下是关于2025年上半年教资面试的详细信息。
详细内容>
2025上半年教资面试报名截止时间是多少
面试报名 / 2025-02-10
2025上半年教资面试的安排和注意事项对于准备参加考试的考生来说至关重要。根据最新的考试公告,以下是2025上半年教资面试的具体时间安排和相关要求。
详细内容>
今年上半年教师资格证面试考试时间安排2025
面试报名 / 2025-02-10
今年上半年教师资格证面试2025的时间安排已经公布,考生们需要提前做好准备,以确保顺利通过面试。以下是关于面试时间、报名流程、注意事项及考试内容的详细信息。
详细内容>
2025上教师资格证面试报名时间几月份
面试报名 / 2025-02-10
2025上教师资格证面试的安排已经逐渐明朗,考生们需要提前做好准备,以确保顺利参加考试。以下是关于2025年上半年教师资格证面试的详细信息。
详细内容>
2025上半年教师资格证面试报名时间是多少
面试报名 / 2025-02-10
2025上半年教师资格证面试的时间安排已经公布,考生们需要提前做好准备,以确保顺利参加面试。以下是关于2025上半年教师资格证面试的详细信息。
详细内容>
25上半年教师资格证面试报名是什么时间
面试报名 / 2025-02-10
2025上半年教师资格证面试的时间安排已经公布,考生们需要提前做好准备,以确保顺利参加考试。以下是关于面试报名时间、考试流程及注意事项的详细信息。
详细内容>
2025上半年教师资格证面试报名具体时间
面试报名 / 2025-02-10
2025上半年教师资格证面试的报名时间和相关安排已经公布,考生们需要提前做好准备,以确保顺利参加考试。以下是关于2025上半年教师资格证面试的具体时间安排、考试流程及注意事项的详细信息。
详细内容>
教师资格证面试报考时间2025年上半年
面试报名 / 2025-02-10
教师资格证面试2025年上半年时间安排:根据最新的考试公告,2025年上半年的教师资格证面试时间表如下:
详细内容>
教师资格证面试报名2025年时间上半年
面试报名 / 2025-02-10
教师资格证面试2025年上半年时间安排将为考生提供重要的参考信息。根据最新的考试公告,以下是2025年上半年教师资格证面试的具体安排和注意事项。
详细内容>
25上教师资格证面试报名的流程和时间分别是多少
面试报名 / 2025-02-10
随着2025年上半年的临近,许多考生开始关注教师资格证的面试安排。根据最新的考试公告,2025上半年教资面试的时间表如下:
详细内容>
25年上半年教师资格证面试报名什么时候开始
面试报名 / 2025-02-10
2025年上半年教师资格证面试的安排已经公布,考生们需要提前做好准备,以确保顺利参加面试。以下是关于面试报名时间、流程及注意事项的详细信息。
详细内容>
教师资格证面试报名时间2025年上半年 具体是几号
面试报名 / 2025-02-10
教师资格证面试2025年上半年时间安排已经公布,考生们需要提前做好准备,以确保顺利通过面试。以下是关于面试报名时间、考试时间、注意事项以及考试流程的详细信息。
详细内容>
2025上半年教师资格证面试报名时间及考试时间
面试报名 / 2025-02-10
2025上半年教师资格证面试的时间安排已经公布,考生们需要提前做好准备,以确保顺利通过考试。以下是关于面试报名时间、考试时间、面试内容及报名流程的详细信息。
详细内容>
25上半年教师资格证面试报名时间什么时候
面试报名 / 2025-02-10
2025上半年教师资格证面试的时间安排已经公布,考生们需要提前做好准备,以确保顺利参加面试。以下是关于面试报名时间、考试流程及注意事项的详细信息。
详细内容>
共531记录
«上一页
1
...
10
11
12
13
14
15
16
17
...
36
下一页»
GO
面试公告
面试报名
面试报名
面试考试
面试考试
面试成绩
面试成绩
教师资格证
•
2025汕尾高中教师资格证怎样报名 附流程
2025-05-23
•
2025珠海高中教师资格证怎样报名 附流程
2025-05-23
•
2025中山高中教师资格证怎样报名 附流程
2025-05-23
•
2025肇庆高中教师资格证怎样报名 附流程
2025-05-23
•
2025湛江高中教师资格证怎样报名 附流程
2025-05-23
•
2025云浮高中教师资格证怎样报名 附流程
2025-05-23
•
2025阳江高中教师资格证怎样报名 附流程
2025-05-23
•
2025深圳高中教师资格证怎样报名 附流程
2025-05-23
教资报名
•
定了!云南2026年全年教师资格证考试日程大公开!
2025-11-27
•
2025下广东教师资格面试考试时间及科目内容(怎么考)
2025-11-27
•
年龄限制多大?江苏35岁考教师资格证晚吗?
2025-11-27
•
26上广东教师资格证笔试定在3月7日!附考试指南
2025-11-27
•
中小学教师资格证成绩于11月7日10点查!
2025-10-10
•
2026上半年全国教资笔试时间定档!
2025-08-20
•
2026上半年教资3月几号笔试?几点开考
2025-08-20
•
26上半年教资笔试时间是多少?具体安排表一览
2025-08-20
备考资料
•
23下半年初中教师资格证考试该怎么复习?
2023-06-16
•
教师资格证笔试没有一次性全通过下次需要重新报考吗?
2023-05-22
•
宝妈报考2023下半年教师资格证需要报班备考吗?
2023-05-22
•
小白怎么备考2023下半年初中教师资格证笔试?
2023-05-20
•
2023中小学教师资格证面试考试注意事项
2023-05-10
关于我们
/ About us
Copyright © 2003-2021 大牛教育
粤ICP备18016435号-3
此网站信息最终解释权属于广州天资教育科技有限公司